$9+

πŸ“šπŸ€–βœ¨ Your Automated Content Factory: Turn Any Book into 100+ Social Media Ideas Instantly

I want this!

πŸ“šπŸ€–βœ¨ Your Automated Content Factory: Turn Any Book into 100+ Social Media Ideas Instantly

$9+

## πŸ“šπŸ€–βœ¨ Your Automated Content Factory: Turn Any Book into 100+ Social Media Ideas Instantly_Never run out of content again by automatically generating a massive library of social media posts from a single document.

## πŸš€ Overview

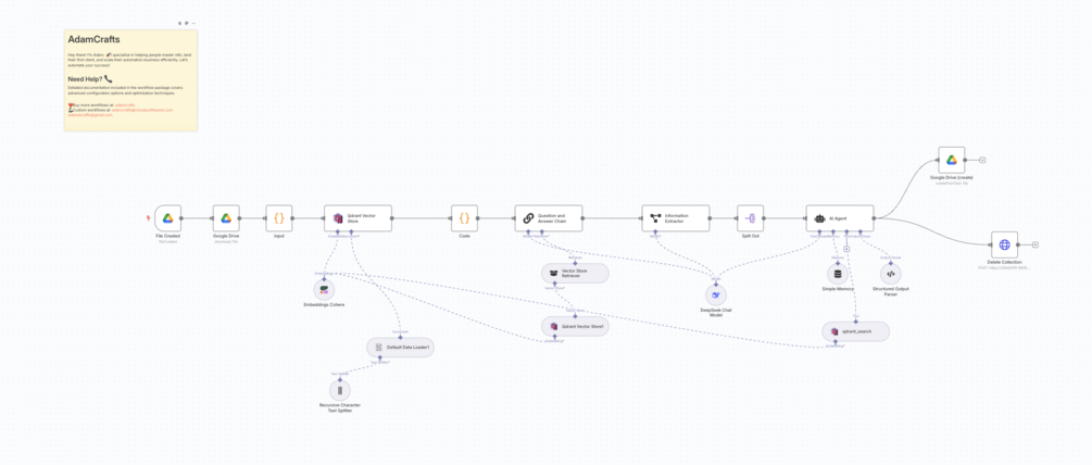
This automation is a game-changer for content creators, marketers, and authors. It transforms any book or long document into a treasure trove of over 100 ready-to-use, short-form content ideas for platforms like TikTok, Instagram Reels, and YouTube Shorts. Drop a file, and get a batch of viral-ready posts back.

## 😩 The Problem

You have amazing, valuable content locked away in books, e-books, or long reports. Turning that content into a steady stream of engaging social media posts is a painful, manual grind. You spend countless hours rereading chapters, trying to pinpoint interesting facts, brainstorming catchy hooks, and writing dozens of unique posts. It's a creative bottleneck that drains your time and energy, making it impossible to post consistently and scale your reach.

## ✨ The Solution

This workflow acts as your personal AI content team, working 24/7. Simply drop a book file (like a PDF or TXT) into a designated Google Drive folder. The automation instantly gets to work:

1. It reads and understands the entire book, breaking it down chapter by chapter.

2. An advanced AI agent then analyzes the core ideas, emotional hooks, and surprising facts within the text.

3. It generates 5-10 unique, viral content ideas for each chapter, complete with an irresistible hook, the core message, and a call-to-action to drive engagement.

4. Finally, it neatly saves all of these brilliant ideas into a new document in another Google Drive folder, ready for you to use. It's a complete, hands-off content repurposing machine.

## βš™οΈ Simple Setup

This workflow is a pre-built blueprint, designed to be up and running in minutes!

* 1. Upload: Simply upload the provided JSON file into your n8n instance.

* 2. Connect: Connect your app credentials (e.g., your Google, Cohere, or DeepSeek account). The workflow will show you exactly where.

* 3. Activate: Turn the workflow on, and it's ready to go! Let your new automated employee get to work.

---

🌐 Explore more workflows

❀️ Buy more workflows at: [adamcrafts](https://adamcrafts.cloudysoftwares.com)

🦾 Custom workflows at: [adamcrafts@cloudysoftwares.com](mailto:adamcrafts@cloudysoftwares.com)

[adamaicrafts@gmail.com](mailto:adamaicrafts@gmail.com)

$
I want this!
Size
19.9 KB
Powered by